欢迎访问厦门大学嘉庚图书馆门户网!
学校主页
厦大图书馆
我的图书馆
馆长邮箱
首页
本馆概况
馆情介绍
部门设置
荣誉成果
媒体报道
资源
馆藏资源
电子资源
共享平台
自建数据库
资源荐购
服务
服务指南
信息素养教育
学科服务
空间服务
阅读活动
联系我们
您所在的位置:
首页
服务
学科服务
学科简报
2017年
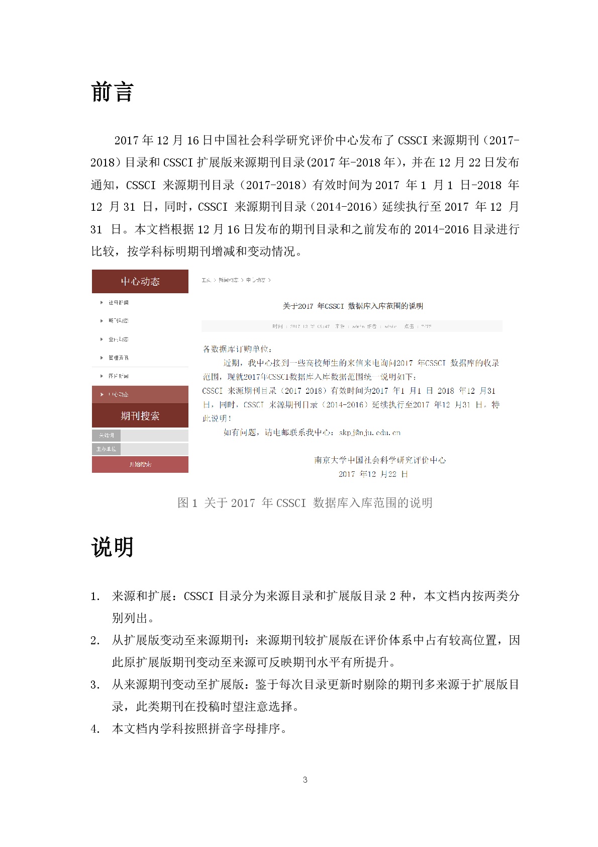
2017年12月学科简报(CSSCI 2017-2018 期刊收录及变化)
发布日期:2018-05-21
发布作者:信息技术部
访问量:
109